上市公司产业并购基金运作模式的优势及风险防范研究(三)

发表时间:2025-12-29 09:47作者:王敦平来源:中伦视界
文章附图

本系列文章旨在以爱尔眼科为典型案例,详细剖析“上市公司+PE”型产业并购基金设立的动因、具体运作模式、价值创造、潜在风险及防范措施,以期为上市公司、相关企业和私募投资机构提供有价值的实践参考。

作者丨王敦平


本系列上篇《上市公司产业并购基金运作模式的优势及风险防范研究(二)》系统梳理了爱尔眼科产业并购基金的基金结构、募资方式及投资策略,本文将进一步对爱尔眼科产业并购基金运作的配套举措与退出机制展开详细分析论证。


一、产业并购基金的配套举措



为确保产业并购基金的运作与爱尔眼科的总体战略目标紧密契合,有力支撑其“分级连锁”扩张战略,爱尔眼科结合产业并购基金运作模式,运用协议管理、合伙人计划、股权激励等多项配套措施,保障并购及整合效果的顺利达成。


(1)协议管理


在爱尔眼科借助产业并购基金实现快速扩张的进程中,确保标的医院的高质量发展、达成扩张战略并实现有效整合是至关重要的目标。而在爱尔眼科管理产业并购基金所控制的标的医院时,《商标字号许可使用协议》《管理咨询服务协议》及《技术咨询服务合同》发挥着不可或缺的核心作用,它们从不同维度为爱尔眼科的战略布局提供了有力支撑。


《商标字号许可使用协议》作为提升爱尔眼科标的医院市场竞争力的关键一环,具有深远意义。爱尔眼科在眼科医疗行业深耕多年,积累了强大的品牌影响力。爱尔眼科与并购或新建标的医院签订《商标字号许可使用协议》后,爱尔眼科的品牌优势便可注入到产业并购基金并购的标的医院之中,通过爱尔眼科的品牌辐射,可迅速提升标的医院的知名度,使其在当地市场乃至更广泛的区域内获得更多患者的关注。产业并购基金标的医院借助爱尔眼科的品牌体系,能够迅速融入当地市场,减少市场开拓的时间和成本,享受品牌带来的市场份额增长、患者流量增加等诸多红利。此外,爱尔眼科品牌的影响力还能吸引更多优秀的医疗人才加入,为产业并购基金标的医院的长远发展提供人才储备。


爱尔眼科作为眼科医疗行业的翘楚,其经过多年经营,摸索出了一套行之有效的管理模式。爱尔眼科通过与被投资企业签署《管理咨询服务协议》,为产业并购基金投资的医疗提供的日常运营与管理等全方位、深层次的管理支持,提升被投企业的战略规划能力以及日常运营管理水平,从而确保被投企业能够在短时间迅速提高管理水平,在竞争激烈的市场环境中实现更为稳健的发展。


爱尔眼科经过几十年的持续发展,在眼科领域的技术研发投入不断加大,在眼科医疗健康领域建立起深厚的技术积累,有了一定的护城河。通过签署《技术服务咨询协议》,爱尔眼科能够将先进的医疗技术植入到被投医疗机构,从而显著增强了被投医疗机构的整体医疗能力。此外,爱尔眼科还帮助被投医疗机构物色、培养专业医疗人才,为这些医疗机构构建了一支高水平的医疗队伍,确保其能够拥有先进的技术及高素质人才,提高在市场中的竞争力,为患者提供卓越的眼科医疗服务。


综上,凭借爱尔眼科在全国范围内领先的品牌认知度,以及在眼科医疗技术和运营管理方面的先进经验,通过签署《商标字号许可使用协议》《管理咨询服务协议》《技术咨询服务协议》,爱尔眼科能够向产业并购基金并购并控制的医疗机构提供商标授权、技术咨询、管理咨询等服务,助力被投医疗机构管理能力、技术的优化和规范,实现高质量、快速发展。通过协议管理,为爱尔眼科后期并购及并购整合这些医疗机构,实现业务扩张战略,提供了有效的支撑。


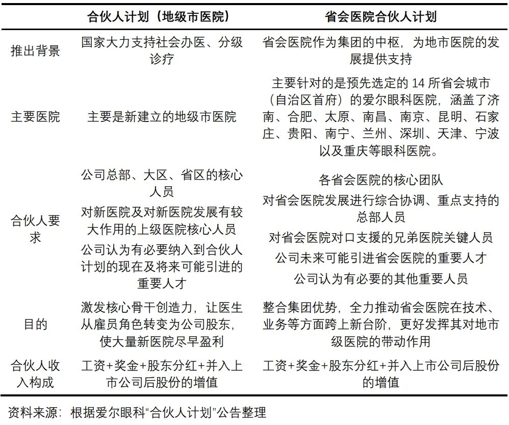
(2)合伙人计划


爱尔眼科的“合伙人计划”,是指将符合爱尔眼科公司规定条件的人员作为合伙人,与爱尔眼科共同投资设立新医院,或者通过增资、受让合伙企业的出资份额,成为合伙企业的出资人,在医院达到约定条件后,爱尔眼科通过定增上市公司股票及/或现金等支付方式,从合伙人手中收购其持有的医院股权的计划。


爱尔眼科在2014年创新性推出了面向以地级市为中心的医疗机构的“合伙人计划”(地级市合伙人计划),2015年爱尔眼科又针对省会医院推出了“省会医院合伙人计划”。“合伙人计划”属于一项人才激励约束措施,其目的是提高核心人才的创业热情和发展动力,凝聚各方力量,优化对标的医院的人力资源管理和并购整合过程,共同将爱尔眼科做大做强。

图片

爱尔眼科“合伙人计划”概览表


在具体操作上,爱尔眼科首先会选择核心人才组建合伙人团队,该合伙人团队一般以有限合伙企业作为其持股平台。随后,爱尔眼科参与设立的产业并购基金与该持股平台共同投资建立新医院,基金与合伙团队持股平台共同持有该医院的股权,合伙人团队的持股比例通常为10%–20%。在新设医院发展步入正轨、完成爱尔眼科制定的经营业绩目标后,爱尔眼科将根据现行法律法规,以收益现金+股票或结合的形式,收购对合伙团队所持有的医院股权,以此达到股权激励的目的。如医院发展态势良好,股价上涨,合伙团队也将从中获得巨大资本增值的收益,而该医院本身也将被纳入爱尔眼科上市公司体系内,并入上市公司财务报表。

图片

爱尔眼科“合伙人计划”示意图


关于合伙人在标的医院并入上市公司后股份的增值数额,本文将以远翔天祐为例进行具体推算与阐释。远翔天祐投资的凉山爱尔眼科医院有限公司(以下简称“凉山爱尔”),成立时的股东分别为深圳前海东方爱尔医疗投资合伙企业(以下简称“东方爱尔”)、成都视康医疗投资中心(以下简称“视康医疗”)、李勤,其中东方爱尔为爱尔眼科此前设立的另一只产业并购基金,该基金已于2021年7月6日完成注销。


凉山爱尔早期成立时的股权结构如下:

图片

爱尔眼科远翔天祐产业并购基金股权结构图1


2020年1月16日,远翔天祐收购东方爱尔所持凉山爱尔的65%股权,余爽收购李勤所持凉山爱尔的20%股权,收购完成后凉山爱尔的股权结构如下:

图片

爱尔眼科远翔天祐产业并购基金股权结构图2


2022年2月12日,爱尔眼科收购远翔天祐所持凉山爱尔的65%股权,收购完成后凉山爱尔的股权结构如下:

图片

爱尔眼科远翔天祐产业并购基金股权结构图3


2024年1月25日,爱尔眼科以900万元现金的购买成本收购了视康医疗所持凉山爱尔的10%股权,同时收购了余爽所持凉山爱尔的10%股权,收购完成后凉山爱尔的股权结构如下:

图片

爱尔眼科远翔天祐产业并购基金股权结构图4


根据企查查公开信息,视康医疗在初始设立时,由25位自然人合伙人共同组成。视康医疗不仅持有凉山爱尔的股权,还累计持有包括爱尔眼科医院集团四川眼科医院有限公司在内的13家爱尔眼科医院的股权。从地域分布来看,这13家眼科医院均位于四川省辖区内。结合爱尔眼科此前发布的合伙人计划进行推断,视康医疗应是爱尔眼科针对旗下四川省内的眼科医疗及管理层人才,为实施“合伙人计划”而专门设立的持股平台。


基于上述信息,经推算,爱尔眼科以450万元现金的成本,收购了视康医疗所持凉山爱尔10%的股权(对应200万元认缴出资额)。各核心人才在未溢价出资设立视康医疗,且视康医疗未溢价出资设立凉山爱尔的前提下,视康医疗作为合伙人持股平台在本次收购中获得了2.25倍的股份增值收益。然而,在爱尔眼科整合并入远翔天祐投资的36家标的医院中,目前仅对凉山爱尔一家医院的合伙人持股平台完成了股权收购激励,还不包括其余医院的合伙人持股平台尚未得到相应股权激励的增值部分。


综上,爱尔眼科为确保产业并购基金所支持的眼科医院人才储备,推出“合伙人计划”。该计划邀请技术与管理人才作为合作股东参与医院建设运营,通过股权和收益激励,将人才利益与医院发展紧密相连,有效调动了核心医疗人才的积极性,保障了人才队伍稳定,为医院持续发展提供了有力支撑。


(3)股权激励


在爱尔眼科通过产业并购基金实现迅速扩张的过程中,股权激励机制作为关键的配套举措,展现出不可或缺的价值。爱尔眼科自2014年实施产业并购基金以来,至2024年8月,爱尔眼科除了推进合伙人计划之外,还累计执行了两次限制性股票激励计划。

图片

爱尔眼科股权激励计划概览表


并购的实施,通常会伴随着企业股权结构、公司治理的重大变革,这往往容易引发关键人员的人才流失。股权激励作为产业并购基金的配套举措,确保爱尔眼科并购产业并购基金所控制的目标医院后的核心团队稳定,这也是确保成功并购的关键。为了留住关键人才并激励其工作的积极性与主动性,爱尔眼科实施了大规模股权激励计划,被激励的对象包括爱尔眼科集团总部及下属子公司(包含被并购目标医院),此举有效降低了人才流失的风险。


综上所述,爱尔眼科的限制性股票激励计划,作为产业并购基金的配套举措,不仅强化了关键人才对公司长远战略的承诺,还激活了关键人才的工作热情、增加了团队凝聚力,提升了并购后医疗机构核心人力的稳定性,从而保障了并购整合的顺利进行。


二、产业并购基金的退出机制



(1)爱尔眼科享有优先收购权


“上市公司+PE”模式的产业并购基金,其运作的核心目的在于将产业基金并购的目标公司顺利纳入上市公司体系内,以此退出机制实现价值创造的完整闭环。这种模式与其他类型的并购基金相比的独特之处在于,在并购的后期阶段,优先将所投资的标的公司出售给上市公司,实现产业并购的最终目标。在此过程中,私募投资机构与上市公司开展合作,使得产业并购基金能够在投资初期就明确退出策略,即通过上市公司的收购来实现投资回报。这种策略不仅提高了产业并购基金的运作效率,也确保了投资的可持续性及收益的可预期性。

图片

爱尔眼科产业并购基金投资端退出方式汇总表


根据上表可见,在产业并购基金设立之初,爱尔眼科通常会与其他合伙人签订合伙协议,确保爱尔眼科对基金所投资项目享有优先收购权。


按照双方事先约定,若标的医院达到既定的条件,产业并购基金将其持有的目标公司股权转让给爱尔眼科。若标的医院未达到既定的条件,或者爱尔眼科决定放弃优先收购权,基金则可寻求其他退出途径。


(2)产业并购基金退出条件


2017年,爱尔眼科成功通过定向增发筹集资金总额达17.2亿元人民币,公司利用所筹资金的一部分,完成了对产业并购基金持有的9家目标医疗机构的收购,此举标志着爱尔眼科首次在产业并购基金方面,实现了从对基金的投资到并购基金所控制的标的医院的完整闭环。


以远翔天祐为例,2021年12月17日,爱尔眼科对外发布公告称,爱尔眼科计划以自有资金收购远翔天祐所持有的固原市爱尔眼科医院有限公司、凉山爱尔眼科医院有限责任公司的全部股权。

图片

爱尔眼科收购远翔天祐产业并购基金投资标的医院详情表1


2022年11月29日,爱尔眼科对外发布公告称,爱尔眼科计划以自有资金收购远翔天祐所持有的隆回爱尔、横州爱尔、鹤山爱尔等眼科医院的全部股权。

图片

爱尔眼科收购远翔天祐产业并购基金投资标的医院详情表2


2023年9月20日,爱尔眼科对外发布公告称,爱尔眼科计划以自有资金收购远翔天祐所持有的重庆南川爱尔眼科医院有限公司的全部股权。

图片

爱尔眼科收购远翔天祐产业并购基金投资标的医院详情表3


2024年5月31日,爱尔眼科对外发布公告称,爱尔眼科计划以自有资金收购远翔天祐所持有的罗田爱尔眼科医院有限公司等30家医院的全部股权。

图片

爱尔眼科收购远翔天祐产业并购基金投资标的医院详情表4


截至2024年5月31日,爱尔眼科以四次集中收购的方式,整合并入了远翔天祐投资的36家标的医院。


基于爱尔眼科过往发布的收购公告,该企业多采用分批次策略,借助自有资金或是非公开增发股份的方式,对标的医疗机构实施逐阶段并购,继而在产业并购基金层面实现投资退出。在并购前期,爱尔眼科通常会委托专业评估公司对标的医院进行价值评估,并最终以收益法评估所得作为定价决策的基础。


爱尔眼科在作出是否收购标的医院的决策时,主要考虑以下几项关键条件:一是,标的医院须具备至少两年以上的稳定运营历史,且运营表现稳健,显示出良好的经营稳定性。二是,标的医院应拥有稳定且素质较高的医护人员团队,以及合理的岗位配置,确保医疗服务的专业性和连续性。三是,在所在地区具有一定的品牌知名度和市场认可度,能够吸引并维持患者群体。四是,标的医院的管理效率和医疗服务质量均需达到爱尔眼科设定的高标准,符合其内部管理规范和医疗质量标准。五是,标的医院应实现从亏损转为盈利,或者至少接近盈亏平衡点,财务健康是并购考虑的重要指标。六是,医院需建立健全的内部控制体系,无重大违法违规行为、医疗事故记录或未解决的负面影响,避免潜在的法律风险。七是,标的医院自获得授权使用爱尔眼科的品牌后,始终遵循其医疗质量与管理标准进行运营,未发现有违反标准且未采取相应整改措施的情况。通过上述标准,爱尔眼科确保所收购的标的医院不仅在业务层面具有发展潜力,而且在合规运营等维度方面符合其战略发展目标。


综上所述,爱尔眼科产业并购基金的退出条件设定明确,其在作出收购决策时,主要评估标的医院的运营稳健性、管理水平与医疗服务质量、财务稳健性、内部控制有效性等多重指标,而标的医院是否实现收支平衡或盈利并非决定性因素。

以上,即为爱尔眼科产业并购基金在配套举措与退出机制方面的分析,下篇重点将进一步聚焦其价值创造的实现,以期与各位读者进行相应分享。