上市公司产业并购基金运作模式的优势及风险防范研究(二)

发表时间:2025-12-29 09:44作者:王敦平来源:中伦视界
文章附图

本系列文章旨在以爱尔眼科为典型案例,详细剖析“上市公司+PE”型产业并购基金设立的动因、具体运作模式、价值创造、潜在风险及防范措施,以期为上市公司、相关企业和私募投资机构提供有价值的实践参考。

作者丨王敦平


本系列上篇《上市公司产业并购基金运作模式的优势及风险防范研究(一)》系统梳理了爱尔眼科概况及设立产业并购基金的动因,本文将进一步对爱尔眼科产业并购基金运作模式相关的基金结构及募资方式、投资策略方面展开详细分析论证。


一、产业并购基金结构及募资方式



产业并购基金通常以三种形式存在,即公司型基金、合伙型基金与契约型基金,而合伙型基金在中国目前占据着主流地位。2006年,我国对《合伙企业法》做了大幅度的重大修改,亮点是引进了有限合伙制度。有限合伙制度的重要特征是,有限合伙人以投资额为限承担责任,但不参与合伙事务管理;普通合伙人以自身财产对合伙企业的债务承担责任,经营管理合伙企业投资及日常事务。同时,有限合伙企业的企业治理结构、增资减资、解散清算与公司相比更加灵活,且合伙企业适用“先分后税”的税收政策,赋税成本更低。因此,产业并购基金更青睐运用合伙型基金。


自深圳前海东方爱尔医疗投资合伙企业(以下简称“东方爱尔”)设立至2024年8月期间,爱尔眼科曾与多家私募投资机构合作,共同设立了共计16支产业并购基金。在爱尔眼科初期成立的产业并购基金中,爱尔眼科则直接作为有限合伙人(LP)进行投资,履行出资义务。但自设立南京爱尔安星眼科医疗投资中心(以下简称“爱尔安星”)起,爱尔眼科采取了新的策略,即通过其全资子公司——拉萨亮视创业投资有限公司(以下简称“拉萨亮视”)替代自身,作为有限合伙人参与到相关投资活动中,并承担起相应的出资责任。除此之外,其合作设立的各支产业并购基金的组织结构大体相同,普通合伙人/执行事务合伙人及产业并购基金的管理人均由与爱尔眼科无关联关系的私募投资机构担任。

图片

图1 爱尔眼科远翔天祐产业并购基金股权架构图


以芜湖远翔天祐投资管理中心(有限合伙)(以下简称“远翔天祐”)为例,远翔天祐的普通合伙人/执行事务合伙人及基金管理人由与爱尔眼科无关联关系的北京远旭股权投资基金管理有限公司担任。远翔天祐的有限合伙人(LP)的构成包括拉萨亮视、招商信诺人寿、中银三星人寿、渤海人寿以及铭鸿创投。该基金的总体募集规模达到人民币8亿元,且所有合伙人均采用货币形式进行出资。


另外,通过对爱尔眼科发布的并购基金设立公告梳理可知,随着爱尔眼科产业并购基金模式的愈加发展成熟,基金各合伙人之间对于出资比例、决策机制、利润分配方式、亏损分担方式及退出方式等方面的约定也愈发细致且完善。

图片

表1 爱尔眼科产业并购基金募资情况一览表


根据上表可见,在出资比例方面,爱尔眼科在早期设立的少数几支产业并购基金中的出资比例相对较低,一般维持在10%左右。但其在后续设立的多数产业并购基金中的出资比例已稳定在20%左右。


在爱尔眼科各产业并购基金的运作过程中,不同的产业并购基金在决策机制、利润分配方式以及亏损分担方式方面均稍有差异,但基本原则保持不变。


就决策机制而言,爱尔眼科的各支产业并购基金主要存在两种模式。第一种模式是设立投资决策委员会来主导基金事务的决策走向。投资决策委员会作为基金运营的核心决策机构,负责对投资项目的筛选、投资策略的制定等关键事务进行讨论和决策。然而,在这种机制下,爱尔眼科并不具备委派委员的权利。这意味着在投资决策的过程中,爱尔眼科无法直接将自身的战略意图和投资偏好融入到决策环节,其对基金事务的影响力相对有限。第二种决策模式则是直接共同委托普通合伙人为基金执行合伙事务合伙人,其他合伙人不再参与合伙企业事务的执行,普通合伙人全权负责基金的日常运营和投资决策。并且,在这种决策模式下,通常会明确规定爱尔眼科全资子公司不享有一票否决权。


以南京爱尔安星眼科医疗产业投资中心(有限合伙)(以下简称“安星基金”)为例。安星基金的出资人结构如下:

图片

表2 安星产业并购基金出资人结构


根据安星基金的《合伙协议》,安星基金由普通合伙人深圳市前海安星资产管理有限公司执行合伙企业事务,对基金(合伙企业)事务进行管理运营,有限合伙人不得执行合伙企业事务;投资决策方面,安星基金的投资决策委员会由5名委员组成,投资决策委员会人选由各出资人推荐,由普通合伙人任命。其中,优先级有限合伙人和普通合伙人各推荐1名委员,劣后级有限合伙人推荐3名委员。投资决策委员会作出决议时,需经全体委员一致同意。爱尔眼科的全资子公司山南智联作为安星基金的次级有限合伙人,不享有投决会席位,亦不参与安星基金的日常管理与投资决策。


在利润分配方式上,各产业并购基金均存在差异。部分基金将主要社会出资合伙人的权益保障置于首位,这类基金在利润分配时,会先确保优先级出资合伙人从基金累计分配中足额收回全部实缴资本及约定的“门槛收益”。只有在满足这一条件后,才会按照既定的协议约定的分配规则,依次向普通合伙人及其他有限合伙人进行利润分配。而另一些基金则采用了更为直接的分配方式,即依据全体合伙人实缴出资比例进行分配。在亏损分担方式上,大部分产业并购基金约定,在实缴出资总额范围内,亏损分担遵循特定的顺序,首先由劣后级出资人铭鸿创投按照其实际缴付的出资额度承担相应的亏损份额。铭鸿创投在基金中可能扮演着较为特殊的角色,这种优先承担亏损的安排或许与它的投资策略或在基金中的权益结构相关。随后,爱尔眼科的全资子公司依照自身实际缴付的出资额度履行亏损分担义务。在此之后,剩余的亏损部分由除铭鸿创投与爱尔眼科全资子公司之外的其他所有合伙人,根据各自实际缴付的出资额度,按照相应比例共同分担。


以安星基金为例。根据安星基金的合伙协议,产业并购基金投资取得的可分配收益,分配顺序为:先分配优先级有限合伙人德邦证券股份有限公司的本金及约定收益,再分配普通合伙人深圳市前海安星资产管理有限公司的本金,然后再分配次级有限合伙人山南智联医疗公司的本金及约定收益。经过前述收益分配之后,如有剩余收益,则由劣后级有限合伙人铭鸿创投和普通合伙人安星资产管理公司按约定分配。其中,次级有限合伙人按前述分配顺序直至其实缴出资额实现年化10%(单利)的年平均投资收益率为止。


基金的亏损承担顺序为:亏损由劣后级有限合伙人铭鸿创投以投资额为限先行承担、再由次级有限合伙人山南智联以投资额为限承担、然后由普通合伙人安星资产管理公司承担,最后由优先级有限合伙人以德邦证券股份有限公司投资额为限承担。


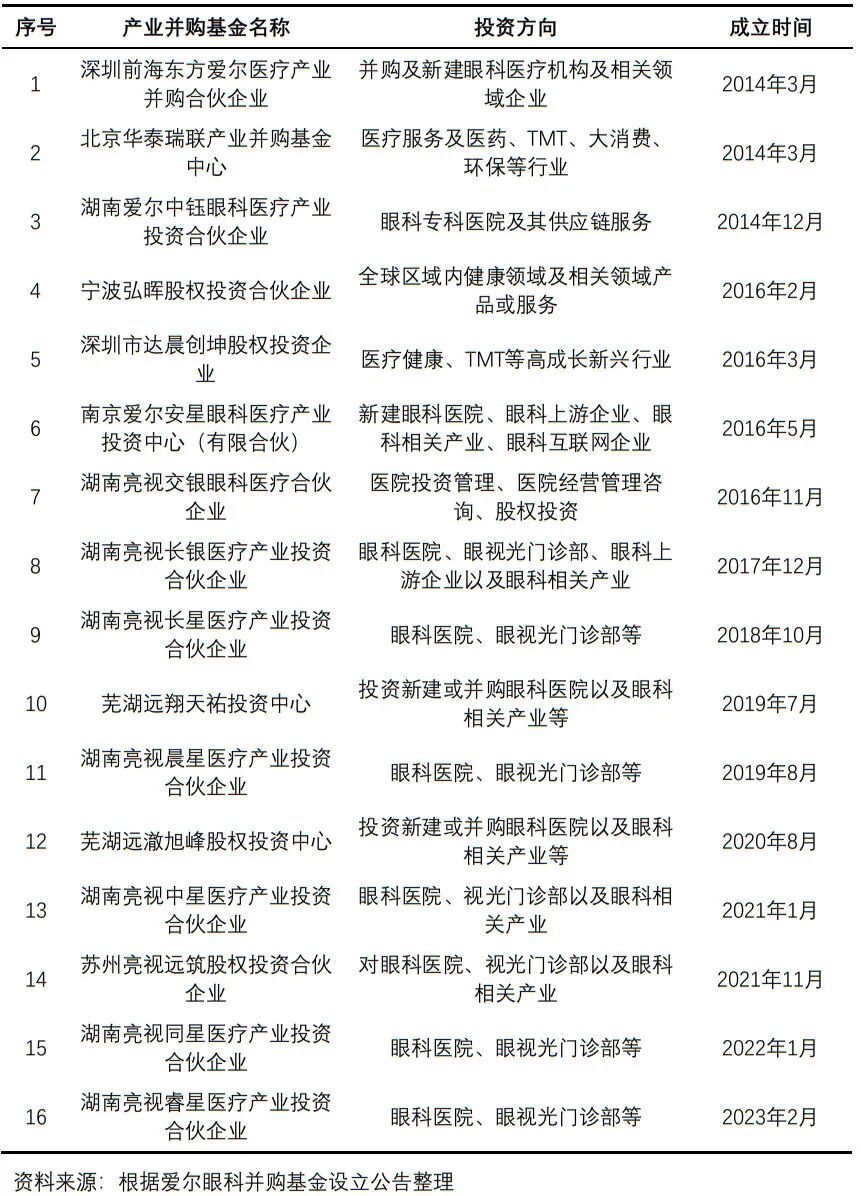
二、产业并购基金的投资策略



为了加速拓展产业布局,大幅度提高市场份额,爱尔眼科基于当时的宏观经济形势与公司长期可持续发展战略,决定与私募投资机构合作共同成立产业并购基金,通过产业并购基金推动公司业务扩张计划。根据爱尔眼科发布的公告资料显示,爱尔产业并购基金投资范围主要为投资新建或并购眼科医院以及眼科相关产业等的目标企业,以有效支撑爱尔眼科在眼科医疗市场的规模扩张。

图片

表3 爱尔眼科产业并购基金投资方向一览表


在产业并购基金的实操层面,爱尔眼科与产业并购基金达成合作协议,承诺为产业并购基金的被投标的医院提供包括管理咨询、技术咨询等方面的咨询服务,并授权被投标的医院使用“爱尔眼科”品牌的权利。各支产业并购基金依据《合伙协议》与《承诺函》,明确约定了产业并购基金的投资领域,主要聚焦于新建或收购眼科医院与视光门诊部等相关眼科领域的目标企业,以保证产业并购基金的投资策略与爱尔眼科的战略扩张需求相契合。


以远翔天祐为例,根据企查查数据统计,截至2024年7月,远翔天祐累计对外投资56家眼科医院。其中16家眼科医院的成立日期晚于远翔天祐合伙人出资入伙日期,系远翔天祐设立后投资新设的医院,其余40家眼科医院为远翔天祐直接通过并购方式取得。由此可见,远翔天祐产业并购基金严格依照合作协议约定的投资范围,精准开展投资活动,其投资标的均与协议要求的投资范围高度契合。


综上,虽然爱尔眼科及其子公司并不直接管理该产业基金,但其通过与产业并购基金签订品牌许可协议、技术咨询服务协议、管理咨询协议等方式承诺为基金的潜在投资项目提供专业的管理顾问服务、技术支持,并授予品牌使用权。产业并购基金则基于合伙协议承诺其将按照爱尔眼科的意图,投资与爱尔眼科产业相关的标的公司。通过该种合作方式,爱尔眼科与产业并购基金在投资策略层面实现了深度绑定。

以上,即为爱尔眼科产业并购基金运作模式在基金结构、募资方式及投资策略方面的分析,下一篇将聚焦其运作的配套举措与退出机制,展开深入分析论证。