一文读懂MOM和FOF基金的差异

发表时间:2024-12-28 09:37来源:网络
文章附图
MOM和FOF在国外早已是成熟的大类资产配置方式
但在我国的公募和私募中,大家对MOM还是要更陌生一些。今天我们就详细介绍什么是“MOM”,它与FOF有哪些异同

MOM的基本概念

Manager of managers”,MOM,也就是我们常说的“管理人的管理人”,也被称为精选多元管理人。

证券基金经营机构(母管理人)通过尽调筛选,综合评判后,将资金交给母管理人认为优秀的投顾(基金管理人或资产管理人)

授权他们进行打理,而自身则通过动态地跟踪、监督、管理他们,及时调整资产配置方案,来获取收益

母管理人可以募集的基金资产划分成两个或者两个以上独立的资产单元,并委托两个或者两个以上第三方资产管理机构作为投资顾问(即子管理人)提供投资建议。


我们打个比方就是,老大把钱分成几份分发给自己信得过的小弟,小弟再根据自己所擅长的领域、策略对分得钱进行再分配后的专业投资。


因此,MOM就是找不同的投顾团队进行资金分配和交易投资,实现“多元管理、多元资产、多元风格”的两层管理人模式。


MOM发展历程


美国

01

MOM模式创于20世纪80年代美国的罗素集团,经过三十多年的发展,至今MOM基金公司在全球管理资产的规模超过了万亿美元
同时,也是平安罗素在2012年首次将MOM的概念推向中国。

中国

02


  • 2018年,MOM初次亮相中国。

证监会发布的《证券期货经营机构私募资产管理业务管理办法》(证监会2018年第151号令)中的第二十五条——“证券期货经营机构可以设立管理人中管理人资产管理计划,具体规则由中国证监会会同中国人民银行另行制定”

MOM正式被监管当局所认可,成为了中国资管界的官方新名词。

  • 2019年2月,证监会就《证券基金经营机构管理人中管理人(MOM)产品指引(征求意见稿)》向社会公开征求意见。

同时,明确了MOM的定义:“本指引所称管理人中管理人产品,是指证券基金经营机构(母管理人)将所管理资产管理产品部分或者全部资产委托给多个符合条件的第三方资产管理机构(子管理人)进行管理的资产管理产品”。

  • 2020年,5只首批公募MOM正式在全市场获批。
  • 2021年,期货监控中心修改开户规定,支持MOM各资产单元单独开立期货账户

MOM募集方式的异同

MOM产品可按募集方式分为公募MOM和私募MOM。按照《指引》的要求,公募MOM与私募MOM的产品形态基本一致
唯一的不同在于:
  • 公募MOM需要向证监会申请注册,管理人和投资顾问必须是公募基金公司。
  • 私募MOM则是成立后向中基协备案,管理人为符合要求的证券期货经营机构。投资顾问可以是证券期货经营机构、商业银行资产管理机构、保险资产管理机构及符合要求的私募证券投资基金管理人

MOM:强风控、强收益?

首先,MOM的母管理人自身就是专业的基金管理人,能够制定产品的整体投资策略并把控风险。

并且,第三方资产管理机构是在母管理人设计的总体框架下进行投资。因此,MOM由母管理人管控交易风险,风控灵活、透明、且采取可动态管理方式。

正如我们开头所说,MOM母管理人需要每天跟踪总账户的整体回报收益、分析风险,对每个子账户的仓位、投资操作明细进行管理,分析是否偏离约定的投资理念和投资风格

如此这般的实时监控,高度风险控制力可以让优秀基金经理的管理能力最大化,也更大可能地获得更高回报


FOF的基本概念

FOF(Funds of Funds),即基金中的基金,也就是组合基金,以“基金“为投资标的,通过一个委托账户下持有多个不同基金,以此分散投资从而降低集中投资的风险
与投资单只基金相比,FOF的潜在优势在于通过优化资产配置可以实现更优的风险收益比。
FOF并不直接投资股票或债券,其投资范围仅限于其他基金,通过持有其他证券投资基金而间接持有股票、债券等证券资产。

MOM和FOF的区别

01

相同点

MOM与FOF都是相对新颖的基金管理模式,是多个管理人共同管理一个投资组合
通过分散化的投资从而降低仅持有单个基金的风险,投资者能够通过投资一个基金就实现在不同资产类别或不同投资风格之间的合理配置

02

不同点


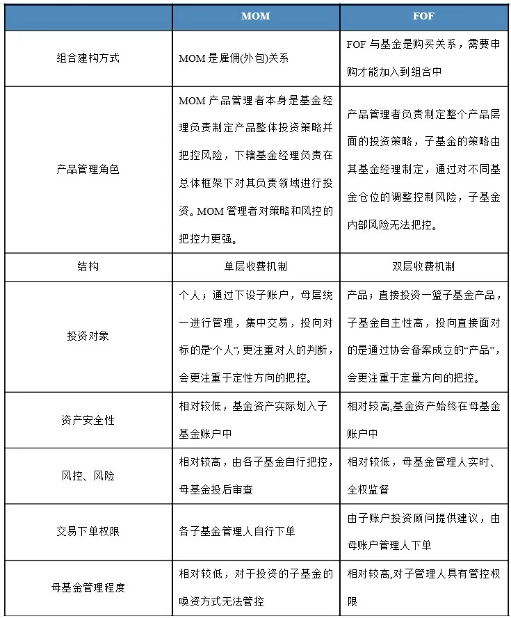
通过上文,我们了解到了MOM的组合建构方式和产品管理角色。

但MOM和FOF在组合建构方式、产品管理角色、结构、投资对象、资产安全性、风控和风险、交易下单权限、母基金管理程度等分别存在差异,详见下表:

图片

03

MOM的优势

1、运作透明:母账户管理人可以实时进行交易监控,这有利于进行风险控制,具有监督作用。当策略漂移时,可以及时执行风控措施。
2、子账户投放和退出灵活投放速率快,认准后流程快速,签署相应协议即日可进行开仓交易,退出也会在和管理人进行沟通的前提下,随时可以执行退出机制,空仓并停止交易。
3、规模灵活,杠杆灵活:名义资金规模和实际可用资金规模可由母账户管理人进行随时调整,杠杆可以灵活调整。对于市场风格切换频繁时,可以更好地发挥主观能动性,尽快调整适应市场。
4、投顾集中限制较少(≥2个即可成组合):投顾数量没有明确规定,规模灵活度高,配置数量可以根据总体资金体量进行随时调整。

结语

通过本文我们了解到了什么是MOM,也知道了MOM和FOF之间的区别,以及MOM的优势

但是MOM作为新颖且成熟的大类资产配置方式需要进行强风控以及统一的IT支持。逐日监控的同时,要谨防杠杆风险单边敞口集中风险等。

除此之外,MOM可选择投顾样本空间有限且试错成本高