各类投资载体是否需要办理私募基金备案之分析

发表时间:2024-10-07 13:55作者:戴海霞来源:德恒律师事务所

一、引言

在私募基金行业募资难、投资难、退出难的现实情况下,私募基金管理人越来越多地会考虑设立各类投资载体(包括联接投资载体、平行投资载体、共同投资载体、替代投资载体、特殊目的载体(SPV))以满足私募基金募资和投资的实际需求。为避免疑义,如无特别说明,本文所述的私募基金仅指私募股权基金、创业投资基金,不包括私募证券投资基金。实践中,出于私募基金产品备案本身及备案完成后持续合规要求及运营管理负担考虑,或基于避免多层嵌套、底层项目投资安排灵活性等考虑,不少私募基金管理人希望论证其管理的部分投资载体不属于私募基金从而不需要办理私募基金备案。

我国私募基金行业首部行政法规——《私募投资基金监督管理条例》(“《私募条例》”)已于2023年9月1日起施行,其中,第五十条1全面提高了私募基金管理人未及时备案私募基金产品的合规责任和违规成本,包括对私募基金管理人、直接负责的主管人员和其他直接责任人员分别处10万元以上30万元以下、3万元以上10万元以下的罚款。

近期,中国证券监督管理委员会浙江监管局(“浙江证监局”)发布了〔2024〕21号行政处罚决定书(“21号处罚决定书”)2,相关私募基金管理人及直接负责的主管人员被分别处以25万元、10万元的罚款,具体处罚事由为该私募基金管理人实际管理了其全资子公司作为普通合伙人设立的联接投资载体以及特殊目的载体(SPV)但未办理私募基金备案。21号处罚决定书在私募基金行业一石激起千层浪,由此也引发了私募基金从业人员对私募基金的各类投资载体是否需要办理私募基金备案的广泛关注与热烈讨论。

二、私募基金的界定

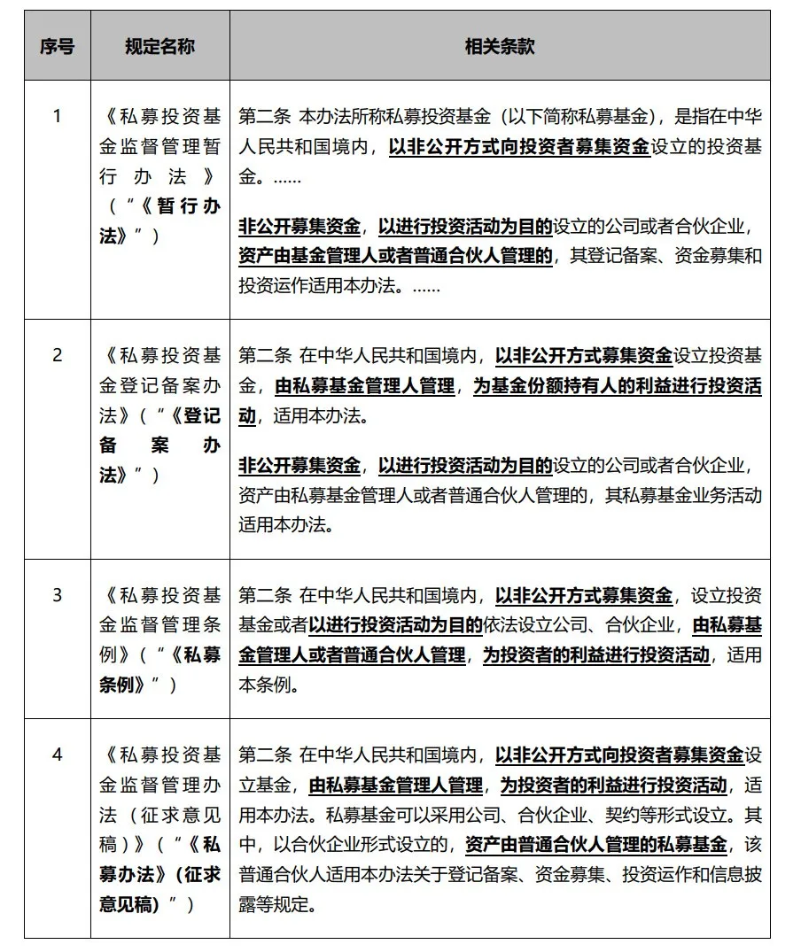
我国相关行政法规、部门规章和中国证券投资基金业协会(“基金业协会”或“协会”)行业自律规则中关于私募基金定义的主要条款摘录如下:

图片


结合上述规定,私募基金应当同时具备以下三个基本特征:(i) 以非公开方式向合格投资者募集资金设立;(ii) 以进行投资活动为目的;以及(iii) 由私募基金管理人或普通合伙人管理。

三、因私募基金产品未备案被处分或处罚的相关案例

如前所述,《私募条例》全面提高了私募基金管理人未及时备案私募基金产品的合规责任和违规成本。我们通过公开信息渠道检索了今年私募基金管理人因私募基金产品未备案被基金业协会采取自律处分、被地方证监局采取行政监管措施或行政处罚的部分案例。值得关注的是,部分私募基金管理人是因2015年设立的相关投资载体被基金业协会或地方证监局认定为属于私募基金但未备案而被自律处分、被采取行政监管措施或行政处罚。相关案例情况如下:

基金业协会于2024年1月至5月发布的中基协处分〔2024〕32号)3、中基协处分〔2024〕160号4、中基协处分〔2024〕197号5,相关私募基金管理人因“部分私募基金产品未备案”被处以包括公开谴责、取消基金业协会会员资格、暂停受理其私募基金产品备案(或暂停受理其私募基金产品备案3个月或6个月)的纪律处分。

中国证券监督管理委员会上海监管局(“上海证监局”)于2024年2月至6月发布的关于对相关私募基金管理人采取出具警示函措施的决定(包括沪证监决〔2024〕72号6、沪证监决〔2024〕257号7、沪证监决〔2024〕238号8),相关私募基金管理人均因其管理的私募基金未在基金业协会办理备案手续被采取出具警示函的行政监管措施。

根据中国证券监督管理委员会浙江监管局(“浙江证监局”)于2024年6月至7月发布的〔2024〕21号行政处罚决定书(“21号处罚决定书”)9、〔2024〕22号行政处罚决定书10,相关私募基金管理人及直接负责的主管人员因该私募基金管理人实际管理了其全资子公司作为普通合伙人设立的联接投资载体以及特殊目的载体(SPV)但未办理私募基金备案而被分别处以罚款。

其中,21号处罚决定书更具参考价值,其详述了受处罚的私募基金管理人及直接负责的主管人员在申辩材料及听证过程中提出的申辩意见、浙江证监局的复核意见。相关申辩意见主要包括:

(1)相关联接投资载体是为申请国家引导基金避免该引导基金成为私募基金的第一大出资人而设立的特殊目的载体,在私募基金备案过程中已穿透审查该联接投资载体的合伙人,并且该私募基金管理人未向该联接投资载体及其合伙人收取报酬或管理费,因此无需备案。相关联接投资载体的架构图请见下图:

图片


(2)相关特殊目的载体(SPV)为该私募基金管理人与合作伙伴搭建的合作平台,仅是基于人合性设立的合伙企业,外部投资人仅为合作关系,并且该私募基金管理人未向特殊目的载体(SPV)及其合伙人收取报酬或管理费,因此无需备案。相关特殊目的载体(SPV)的架构图请见下图:


图片


但上述申辩意见均未获得浙江证监局的认可。浙江证监局在其复核意见中认为:

(1)前述联接投资载体以及特殊目的载体(SPV)均为在中国境内设立的合伙企业,以非公开方式募集资金并进行投资活动,由该私募基金管理人实际管理,依据《私募条例》和《暂行办法》的规定,符合私募基金特征,属于私募基金。

(2)该联接投资载体募集资金均用于认购私募基金,不影响其进行投资活动的认定。在私募基金备案时对该联接投资载体进行穿透,重在识别投资者情况,并不等同于无需对该联接投资载体进行备案。

(3)该特殊目的载体(SPV)中,尽管该私募基金管理人的实缴出资较多(占比达70%以上),但有其他外部投资者,不能否定其存在非公开募集资金的行为。

(4)该私募基金管理人是否收取管理费并不直接影响前述联接投资载体以及特殊目的载体(SPV)是否属于私募基金的性质认定。

基于上述,有必要提请重点关注如下要点:

(1)21号处罚决定书中相关联接投资载体以及特殊目的载体(SPV)的普通合伙人/执行事务合伙人并不是受处罚的私募基金管理人,而是受处罚的私募基金管理人的全资子公司,但强调相关投资载体由受处罚的私募基金管理人“实际管理”,这意味着过往由私募基金管理人以外的关联主体担任普通合伙人/执行事务合伙人从而抗辩相关投资载体不属于私募基金的口径无法适用。

(2)21号处罚决定书明确,募集资金均用于认购私募基金,并不影响其进行投资活动的认定,在私募基金备案时对联接投资载体的投资人进行穿透,并不等同于无需对该联接投资载体进行备案,这意味着过往私募基金管理人持有的若在私募基金备案时已对联接投资载体的投资人进行了穿透则联接投资载体本身未备案的合规风险相对可控的观点已然站不住脚。

(3)21号处罚决定书明确,只要有其他外部投资者,哪怕仅有一个外部投资者,哪怕其认缴出资额占比非常低,也不能因此否定特殊目的载体(SPV)存在非公开募集资金的行为。

(4)21号处罚决定书明确,私募基金管理人是否向相关投资载体或其投资人收取管理费和/或收益分成不直接影响私募基金的性质认定,这意味着过往私募基金管理人以No Fee No Carry的相关投资载体更兼具人合性不符合“由私募基金管理人或普通合伙人管理”的基本特征为由抗辩其不属于私募基金的口径无法适用。No Fee No Carry并不等同于相关投资载体未由私募基金管理人或普通合伙人管理。

四、各类投资载体是否需要办理私募基金备案的相关分析

如前所述,相关投资载体仅在同时具备私募基金的以下三个基本特征才属于私募基金,需要办理私募基金备案,即以非公开方式向合格投资者募集资金设立,以进行投资活动为目的,以及由私募基金管理人或普通合伙人管理。

拟上市企业股东存在未备案的投资公司和合伙企业会影响其上市。实践中,上市律师在其法律意见书中,通常援引上述三个特征作为分析拟上市公司股东中未备案的投资公司和合伙企业是否为私募基金的依据。

根据基金业协会于2021年8月27日发布的《私募基金备案案例公示(第1期 总第1期)》中的3个公示案例,员工持股计划因不符合私募基金“受人之托、代人理财”的本质从而不属于私募基金不予备案;一般有限合伙企业因未以基金运作为目的设立、未按照基金运作模式开展“募、投、管、退”活动从而不属于私募基金不予备案;私募管理人的员工跟投平台因无外部投资者、不具有“对外募集资金”的特征从而不属于私募基金不予备案。

根据《登记备案办法》第四十一条第(六)、(七)项的相关规定,不属于《登记备案办法》第二条第二款规定的私募基金,不以基金形式设立和运作的投资公司和合伙企业,以及以员工激励为目的设立的员工持股计划和私募基金管理人的员工跟投平台,基金业协会不予办理私募基金备案,并说明理由。

鉴于上述,私募基金管理人或其关联方设立的各类投资载体是否属于私募基金从而需要在基金业协会办理私募基金备案,需要结合实际情况就个案进行具体分析判断。结合浙江证监局在21号处罚决定书中的复核意见,我们认为基金业协会、地方证监局日后将更多地从实质重于形式的角度对相关投资载体是否属于私募基金进行审查和判断。

(一)联接投资载体





实践中,为满足部分投资者不能作为拟投资的私募基金的第一大出资人或者不希望拟投资的私募基金层面有较多自然人投资者等内部投资政策或喜好要求,私募基金管理人或其关联方将考虑发起设立或管理以投资于该私募基金为目的的投资载体,即“联接投资载体”。投资联接投资载体的投资者原则上将被视为直接投资于该私募基金,享有该私募基金的基金合同项下投资人的各项权利并承担相关义务,该等权利及权益将由私募基金管理人根据实际情况确定由该等投资者通过联接投资载体间接行使或享有,或者由该联接投资载体的投资者直接行使或享有。

联接投资载体募集资金均用于认购私募基金(亦称主基金),在私募基金备案时对联接投资载体的投资人进行穿透,并不等同于无需对联接投资载体进行备案,理解联接投资载体同时具备私募基金的三个基本特征,私募基金管理人应就该等联接投资载体办理私募基金备案。

(二)平行投资载体





实践中,基于引入不同地方政府引导基金或国资基金要求拟投资的私募基金在当地注册落地考虑,或出于部分地方政府天使引导基金对于拟投资的私募基金的基金认缴规模受限考虑,或出于将含有外资成分或国资成分等特定类型的投资者集合于同一投资载体等原因考虑,私募基金管理人或其关联方可以在私募基金之外设立一个或多个投资载体即“平行投资载体”吸纳部分投资者成为该等投资载体的权益持有人,并促使该等投资载体与该私募基金共同投资于该私募基金的投资项目。该私募基金与其平行投资载体原则上应根据其各自的可投资金额按比例对每一投资项目进行共同投资,并按其各自在投资项目中的投资比例分摊投资成本及赔偿义务。

平行投资载体,亦称平行基金,不言而喻符合私募基金的三个基本特征。实践中,私募基金管理人亦普遍会就其管理的平行投资载体办理私募基金备案。

(三)共同投资载体





实践中,出于维系与现有投资人或潜在投资者的关系考虑,或基于特定投资项目投资金额较大而分散投资风险或抢占投资项目投资份额等考虑,私募基金管理人可自行决定是否向投资人及/或其他人士提供与私募基金共同投资于投资项目的机会,并可以由私募基金管理人或其关联方通过专门设立的一个或多个合伙企业或其他集合投资载体即“共同投资载体”进行共同投资。

共同投资载体,无论是向现有投资人或其关联方还是向潜在投资者提供共同投资机会而设立,也无论私募基金管理人是否向共同投资载体或其投资人收取管理费和/或收益分成,只要该等共同投资载体以基金形式设立和运作且私募基金管理人“实际管理”了该等共同投资载体,则理解其符合私募基金的三个基本特征,私募基金管理人应就该等共同投资载体办理私募基金备案。

(四)替代投资载体





如经私募基金管理人判断,为便利参与某些类型的投资需要使用替代实体即“替代投资载体”进行投资,私募基金管理人或其关联方可设立该等实体并促使部分或全体投资人(或前述主体的关联方)的部分或全部实缴出资额通过一个或多个该等替代投资载体进行投资。就具体投资项目而言,每一替代投资载体将代替私募基金进行投资或与私募基金一并进行投资。

不少政府引导基金或含有国资成分的机构投资者基于内部投资决策要求等原因考虑,实际上无法或很难将原本投资于私募基金的部分或全部实缴出资额投资于替代投资载体。因此,人民币基金中很少见到设立替代投资载体的实例。理解替代投资载体同时具备私募基金的三个基本特征,私募基金管理人应就其管理的替代投资载体办理私募基金备案。

(五)特殊目的载体(SPV)





私募基金的基金合同中通常会约定,为使私募基金的投资安排更为可行、有利和方便,私募基金管理人可决定设立由私募基金及投资合作方(如有)共同出资的以一项或若干项特定投资为目的的投资载体即“特殊目的载体(SPV)”。但私募基金管理人或其关联方不应仅因特殊目的载体(SPV)的设立或运营而导致私募基金承担更多支付给私募基金管理人或其关联方的管理费或收益分成或者类似费用或收益。

特殊目的载体(SPV),如果存在其他外部投资者(包括其他无关联私募基金管理人管理的已在基金业协会办理备案的私募基金),则无论外部投资者的个数以及认缴出资金额大小,均认定为存在非公开募集资金的行为,私募基金管理人无法以该等特殊目的载体(SPV)系其或其关联方与合作伙伴搭建的合作平台为由主张该等特殊目的载体(SPV)不属于私募基金从而无需备案。

实践中就“外部投资者”的认定可能较为复杂,若特殊目的载体(SPV)的全部投资人系私募基金管理人的关联主体,比如系其控股股东、实际控制人或同一实际控制人项下关联方,或者私募基金管理人管理的已在基金业协会办理备案的其他私募基金,或者关联私募基金管理人管理的已在基金业协会办理备案的私募基金,我们倾向于认为私募基金管理人可以主张该等特殊目的载体(SPV)无外部募集性不属于私募基金从而无需备案,但有待进一步持续关注基金业协会、各地证监局日后的认定口径。

当然,若私募基金管理人决定不就该等特殊目的载体(SPV)办理私募基金备案的,私募基金管理人应当注意确保该等特殊目的载体(SPV)未由其“实际管理”,且未按照基金运作模式开展“募、投、管、退”活动,在该等特殊目的载体(SPV)的内部介绍材料以及其投资人的内部投资决策文件中也应避免将该等特殊目的载体(SPV)作为私募基金进行介绍。

五、结语

21号处罚决定书中明确,私募基金管理人作为经登记的私募基金管理人,对于管理的合伙企业是否属于私募基金应做好识别和判断,对于管理的私募基金应依法依规进行备案。此外,一旦相关投资载体开展了投资活动,或者募集完成后超过3个月未提请办理备案手续的11,事实上私募基金管理人无法再就该等投资载体进行“补备案”。结合本文的上述分析,我们建议私募基金管理人后续在决定不就其“实际管理”的相关投资载体办理私募基金备案时更加慎重。



参考文献:

[1]根据《私募投资基金监督管理条例》第五十条,“违反本条例第二十二条第一款规定,私募基金管理人未对募集完毕的私募基金办理备案的,处10万元以上30万元以下的罚款。对直接负责的主管人员和其他直接责任人员给予警告,并处3万元以上10万元以下的罚款。

[2]http://www.csrc.gov.cn/zhejiang/c103950/c7490149/content.shtml

[3]https://www.amac.org.cn/zlgl/jlcf/scfjg/202405/P020240517607039558527.pdf

[4]https://www.amac.org.cn/zlgl/jlcf/scfjg/202405/P020240517608939914823.pdf

[5]https://www.amac.org.cn/zlgl/jlcf/scfjg/202406/P020240607575408972787.pdf

[6]http://www.csrc.gov.cn/shanghai/c103864/c7466274/content.shtml

[7]http://www.csrc.gov.cn/shanghai/c103864/c7487591/content.shtml

[8]http://www.csrc.gov.cn/shanghai/c103864/c7483757/content.shtml

[9]http://www.csrc.gov.cn/zhejiang/c103950/c7490149/content.shtml

[10]http://www.csrc.gov.cn/zhejiang/c103950/c7491644/content.shtml

[11]根据《私募投资基金备案指引第2号——私募股权、创业投资基金》第二十六条第二款的相关规定,私募股权基金募集完成后3个月内,私募基金管理人未提请办理备案手续,协会不予办理私募基金备案。

*上下滑动查阅更多


本文作者:


图片



      戴海霞

     

     合伙人


戴海霞,德恒上海办公室业务合伙人;主要执业领域为私募基金设立和投资(包括境内人民币基金和境外美元基金)、保险资金运用、私募股权投资和创业风险投资、公司并购融资等。


(德恒上海办公室律师赵菁雯对本文亦有贡献。)